What is BYSide care about?

BYside care app is a collaborative healthcare app designed to connect caregivers and healthcare providers through a shared, dual-access system. The platform enables both roles to view, update, and coordinate elderly patient information in real time, supporting better communication, continuity of care, and informed decision-making.

  • Handled UX/UI design, logo creation, and brand identity development for the app.

  • Figma, Procreate and Photoshop.

The BYSide care app will enable users to book qualified healthcare providers, manage patient care seamlessly, and offer caregivers a platform to showcase their expertise which will affect families of elderly individuals, long-term illness patients, and professional caregivers by simplifying connections, scheduling preferred services, and providing real-time patient updates through a shared file for better coordination.

Effectiveness will be measured by tracking bookings, active caregivers onboarded, and patient file updates shared.

Goal Statement

Our Personas

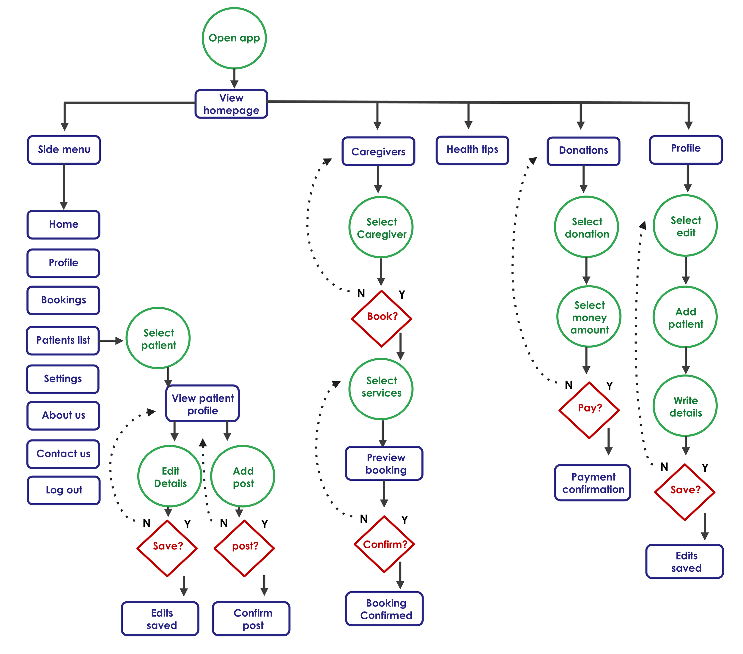
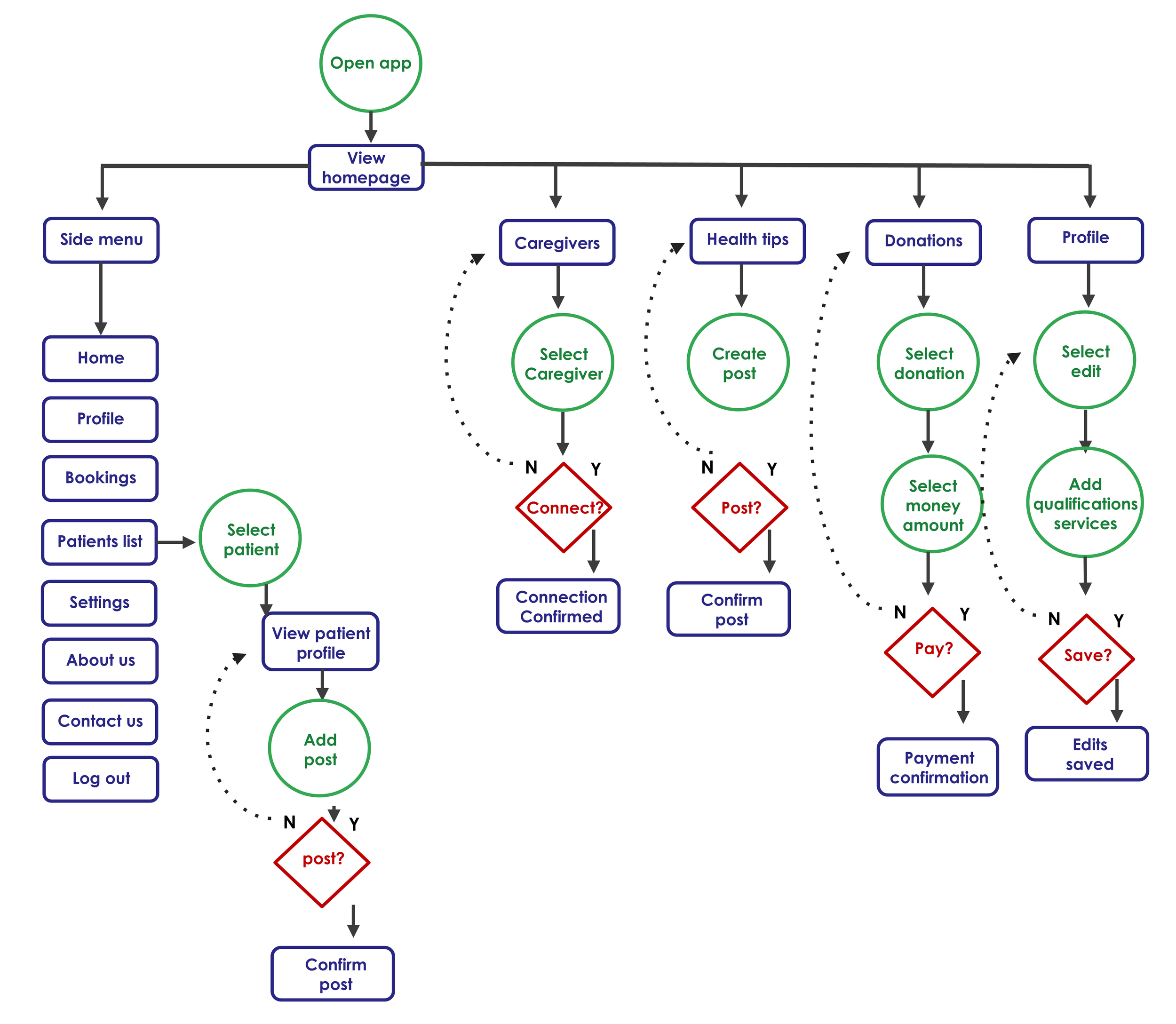
The flow chart

user flowchart showing the main paths and interactions within the app. This diagram helps define the navigation structure and ensure a seamless user experience.

Your journey as a guardian user.

Your journey as a health caregiver user.

A moment for brainstorming

Early stage wireframes created to explore layout ideas and user flows quickly. These sketches help visualize the apps structure and iterate quickly before moving forward.

Final Wireframes

Digital wireframes are designed to transform initial sketches into structured diagrams. These wireframes focus on defining hierarchy, content distribution, and basic interactions before visual design.

Style Guide

Final design mockups. Guardian journey.

Final design mockups. Healthcare givers journey.