CookingCat
ArtView
BYSide Care

What is ArtView about?

ArtView is a smart platform that helps art enthusiasts discover exhibitions, book tickets, and connect with fellow artists. It makes it easier to explore creative spaces, stay updated on upcoming events, and engage in meaningful conversations about art all in one place.

  • Handled UX/UI design, logo creation, and brand identity development for the app.

  • Figma, Procreate and Photoshop.

The ArtView app will empower users to discover and reserve exhibition spaces, purchase tickets, and engage with fellow artists which will affect art enthusiasts and creative souls seeking opportunities to connect by delivering notifications, allowing tickets purchases, and interface for sharing their artistic creations.

Effectiveness will be measured by the number of bookings, user engagement levels, and the volume of shared posts.

Goal Statement

Our Personas

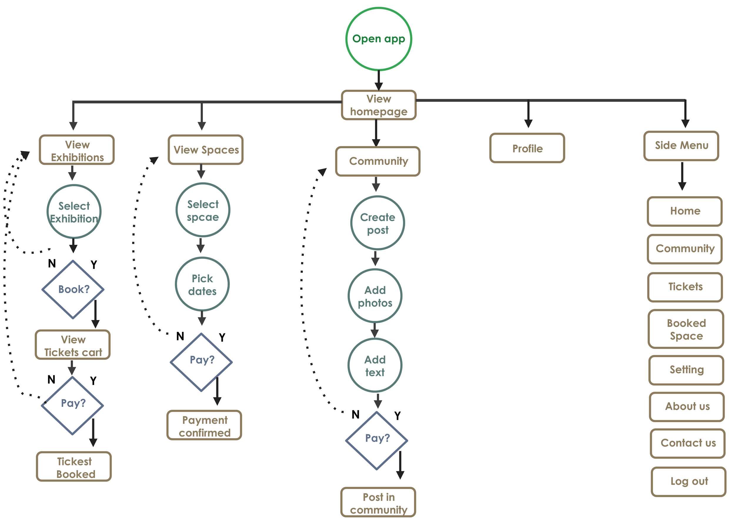
The flow chart

A user flowchart showing the main paths and interactions within the app. This diagram helps define the navigation structure and ensure a seamless user experience.

A moment for brainstorming

Early stage wireframes created to explore layout ideas and user flows quickly. These sketches help visualize the apps structure and iterate quickly before moving forward.

Final Wireframes

Digital wireframes are designed to transform initial sketches into structured diagrams. These wireframes focus on defining hierarchy, content distribution, and basic interactions before visual design.

Style Guide

Final desgin mockups.